三亚:13人虚假购房上“黑榜”,5年内不得在三亚购房
扫描到手机,新闻随时看
扫一扫,用手机看文章
更加方便分享给朋友
来源:澎湃新闻
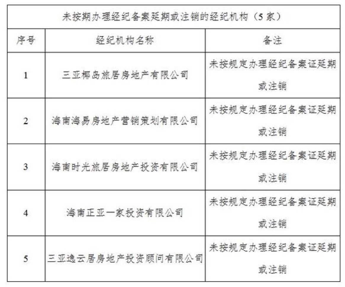
7月31日,澎湃新闻(www.thepaper.cn)从三亚市住房和城乡建设局了解到,近日三亚大力开展房地产专项整治,通报了张馨月等13名购房人提供虚假证明骗购住房,和三亚椰岛旅居房地产有限公司等5家房地产中介机构逾期未办理经纪备案相关手续的违规行为。
经调查并与三亚市公安局核实,张馨月、王文柱等12人在房产交易中提供虚假户籍资料和关系证明,骗取购房资格。购房人任培骞在房产交易中,提供虚假亲属关系证明。另外,三亚椰岛旅居房地产有限公司、海南海易房地产营销策划有限公司、海南时光旅居房地产投资有限公司、海南正亚一家投资有限公司、三亚逸云居房地产投资顾问有限公司等5家公司,在房地产经纪备案证到期后,未按要求及时办理延期或注销,且已逾期30日。

三亚市住房与城乡建设局决定,注销张馨月等12人购房合同网签备案,并将张馨月、任培骞等13人列入三亚市诚信体系黑名单,5年内不得在三亚市购房。同时,决定给予三亚椰岛旅居房地产有限公司等5家中介机构通报批评,并责令其于本通报发布之日起10日内,申请办理经纪机构相关业务。否则将直接注销其备案,一年内不得在三亚市办理房地产经纪备案手续。
三亚市住房和城乡建设局相关负责人表示,广大购房人应以此为戒,严格落实、遵守相关房地产调控政策,共同维护三亚市良好的房地产市场秩序。另外,在房地产交易过程中,如需委托办理相关业务的,应选择在三亚取得房地产经纪机构备案证的房地产经纪机构,以保障自身合法权益。
声明:本文由入驻焦点开放平台的作者撰写,除焦点官方账号外,观点仅代表作者本人,不代表焦点立场。
