楼市今年怎么走?努力帮新市民和青年人缓解住房困难
扫描到手机,新闻随时看
扫一扫,用手机看文章
更加方便分享给朋友
3月5日,十三届全国人大四次会议开幕会在人民大会堂举行,国务院总理李克强作政府工作报告。
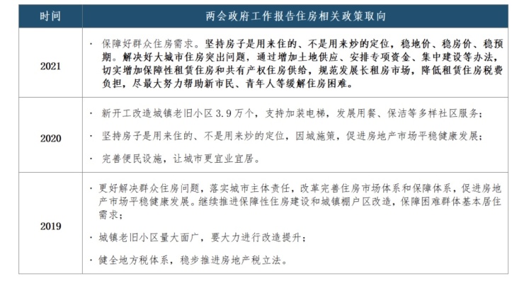
对于2021年房地产方面的工作部署,共140余字。工作报告指出,保障好群众住房需求,坚持房子是用来住的、不是用来炒的定位,稳地价、稳房价、稳预期。解决好大城市住房突出问题,通过增加土地供应、安排专项资金、集中建设等办法,切实增加保障性租赁住房和共有产权住房供给,规范发展长租房市场,降低租赁住房税费负担,尽较大努力帮助新市民、青年人等缓解住房困难。
与往年政府工作报告相比,今年房地产工作有何区别和亮点?房地产市场调控方向有何变化?澎湃新闻对政府工作报告中透露的重要内容作逐一解读。
强调“房住不炒”定位不变
政府工作报告指出,保障好群众住房需求。坚持房子是用来住的、不是用来炒的定位,稳地价、稳房价、稳预期。
58安居客房产研究院分院院长张波指出,2021年“房住不炒”总基调保持不变,“三稳目标”未变,短期调控政策仍将保持连续性和稳定性。
可以看到,2016年年底的中央经济工作会议首次提出,“房子是用来住的,不是用来炒的”。
纵观近几年政府工作报告,2016年以来,“房住不炒”原则贯穿近几年的房地产调控。仅2019年的政府工作报告中未提及“坚持房子是用来住的、不是用来炒的定位”。
图片来源:中指研究院
中指研究院指出,今年以来部分热点城市房地产市场延续了去年下半年的热度,项目认筹率高、“打新热”不断、高价地频出,市场情绪出现明显波动,导致调控政策迅速启动。1月以来,上海、杭州、深圳等城市接连出台楼市新政,从限购、限贷、限售等方面不断加码、补漏洞,土拍规则亦有升级,其中,上海房地产市场以及政策动向在区域内甚至全国均具有明显的风向标意义,这轮政策出台的速度、频次、力度以及范围均显著高于其他等级城市;深圳发布了所有二手小区成交参考均价,力度亦明显加大,政府稳房价、稳预期的态度更加彰显。一线城市的调控政策亦为其他城市提供了“范本”,短期内土地市场热度较高、房价存在较大上涨预期的城市,仍将继续加码调控政策,预计今年房地产市场的“金三银四”,或是热点城市的政策高发期。
“解决大城市住房突出问题”写入政府工作报告
政府工作报告提到,解决好大城市住房突出问题。
这也是继2020年中央经济会议首次提出“解决好大城市住房突出问题”后,再次出现在2021年政府工作报告中。
贝壳研究院首席市场分析师许小乐指出,2020年以来,投资驱动下经营贷等资金进入房地产,带动一线城市及部分热点二线城市房价过快上涨,房地产金融风险加剧。在“房住不炒”“三稳”要求下,大城市房地产市场将持续因城施策,通过加强金融监管等手段抑制房价非理性上涨,保护刚需购房,抑制投资购房,打击投机炒房。
增加两类房源供给:保障性租赁住房和共有产权住房
政府工作报告提到,通过增加土地供应、安排专项资金、集中建设等办法,切实增加保障性租赁住房和共有产权住房供给。
张波表示,租赁市场的多元化分为两个大的方向,一个是政府主导的保障性住房,还有一个是市场化的租赁住房。随着政府对于保障性租房市场不断加强,定向供应的“自持性”住宅增加,未来可享受到保障性租房的人群数量将会明显扩大,对于房租,尤其是中小户型房源租金上涨将起到一定抑制作用。
从共有产权房角度来说,许小乐指出,共有产权房是保障性住房体系的重要组成,共有产权房核心是实际居住为导向,通过降低购房门槛,让城市中更多有购房需求的中低收入群体解决住房问题。依据数据统计,自2017年北京排名前列共有产权房项目入市以来,截至去年年底北京累计供应共有产权房超6万套,累计成交均价不足3万元/平方米,仅为全市二手房成交均价的四成左右,其保障力度已经初见成效,共有产权房和保障性租赁住房作为租和购的两种方式,可以有效解决外来务工人员以及新市民的住房需求,共有产权房则为更多刚需购房群体实现其安居乐业的需求。
规范发展长租房市场,推动市场良性发展
政府工作报告提出,规范发展长租房市场,降低租赁住房税费负担。
诸葛找房数据研究中心分析师王小嫱指出,2020年,在疫情冲击下,就业环境受挫,租赁市场空置率上升,长租公寓机构更是面临生存考验,国内规模较大的蛋壳公寓面临资金问题,频现维权现象,倒逼了行业深入思索当前的商业模式,摒弃“高进低出,长收短付”激进化的运营模式,回归精细化运营;其次,长租房的政策也在不断完善,今年长租房建设仍是政策的重点,如结合税收支持长租房建设。
中指研究院报告也指出,经过过去几年的发展,租赁市场也暴露出一些不良问题,政府监管范围和力度偏弱,租赁住房的供应量不足,供应方、运营方的积极性不高,租赁双方的权益有待获得更好的保障,租赁各个环节亦需要进一步打通,将“灰色地带”透明化。2020年,住建部发布《住房租赁条例(征求意见稿)》,另外有20余城细化和完善了租赁相关政策,多维度推动市场的良性发展。
聚焦改善新市民和年轻人的住房问题
政府工作报告指出,尽较大努力帮助新市民、青年人等缓解住房困难。
许小乐分析指出,伴随着我国城镇化的发展,大量新市民涌入城市,这些群体为城市的发展提供了巨大的红利,但我国现有的市场化租赁住房以及政府提供的保障性租赁住房难以满足该类人群的租赁需求,特别是小户型、低租金的租赁住房相对缺乏。目前我国有约2亿新市民,由于普遍收入较低,租赁需求主要以小户型、低租金为主,而市场供给的主体是60-90平方米、租金3000元以上的两居室,保障性租赁住房供给更少。新市民、年轻人等特别是从事基本公共服务的群体难以在现有市场上找到合适房源。报告中明确了解决新市民和年轻人的住房问题,住房条件将得到有效改善。
来源:澎湃新闻
声明:本文由入驻焦点开放平台的作者撰写,除焦点官方账号外,观点仅代表作者本人,不代表焦点立场。
