易居研究院报告:上海教改开启,教育资源均衡利好房价稳定
扫描到手机,新闻随时看
扫一扫,用手机看文章
更加方便分享给朋友
3月16日,上海市教委公布了《上海市高中阶段学校招生录取改革实施办法》,这是2018年《上海市进一步推进高中阶段学校考试招生制度改革的实施意见》的配套文件,适用于2022年起参加本市高中阶段学校招生录取的考生。如何理解此次政策提出的“名额分配综合评价录取”改革内容、去年上海学区房存在什么风险、教改下学区房市场如何变动、家长应如何理性择校和理性置业,这是本报告所要研究的重点内容。
“名额分配综合评价录取”解释
此次政策提出了一个重要的创新或改革,即“名额分配综合评价录取”。名额分配综合评价录取是上海《中考改革方案》确定的招生录取新办法。具体包括名额分配到区招生录取和名额分配到校招生录取两类,合计占市实验性示范性高中招生总计划的50%-65%,与改革前相比,名额分配比例进一步扩大。其中,名额分配到区招生录取,以区为单位,依据总分排序按计划录取;名额分配到校招生录取,以初中学校为单位,依据总分排序按计划录取。
此次《实施办法》特别明确了名额分配的具体要求:一是委属市实验性示范性高中名额分配招生计划占其招生计划总数的65%,原则上以各区当年度中招报名人数占全市中招报名人数的比例为测算依据分配到各区,分配到各区的计划中须有不低于20%的比例以均衡、随机为原则分配到不选择生源的初中学校。二是区属市实验性示范性高中的名额分配招生计划占其招生计划总数的50-65%,其中,分配到区招生计划约占本校名额分配招生计划的30%,分配到校招生计划约占本校名额分配招生计划的70%。各区属市实验性示范性高中的名额分配到校招生计划,原则上以所属区内各所不选择生源初中学校中招报名人数占本区该类学校中招报名总人数的比例为测算依据,分配到本区每所不选择生源的初中学校,实现名额分配全覆盖。此次政策指出,市实验性示范性高中的分校或校区,原则上按照区属市实验性示范性高中招生录取政策执行。
此次政策是教育制度改革和优化的重要内容,体现了教育公平的导向。从相对通俗的理解角度看,实际上就是将市实验性示范性高中招生总计划进行了优化,通过名额分配方式,使得相关区和初中获得更多的报考和入学机会。换而言之,高中教育资源的分配更加均衡,各个初中后续可以享受更多的报考优质高中机会,进而使得初中各校的生源更加均衡。
当然类似政策在全国其他城市也有创新和试点,值得关注。比如说,《浙江省教育事业发展“十四五”规划(征求意见稿)》已经发布,浙江省教育厅正在征求意见建议。该征求意见稿中提到,优质高中70%以上的招生名额要按学生比例分配到初中,逐步实现中考全省统一命题。此类政策和上海的政策类似,体现了当前教育制度改革的导向。
2020年学区房价格涨幅较大,存在风险
此次政策提出,是基于教育改革的目标和精神出发的,侧面也反映了2020年上海学区房市场的风险和问题。不可回避的是,这两年大城市住房问题中,一个很尖锐的问题就是学区房较热。无论是一手房还是二手房,都出现了学区房抢房的现象。从实际过程看,热门小学和初中都出现了“一校难求”现象,暴露出扭曲的置业观和教育观。很多家长希望子女就读一些好小学和好初中,目的是为了后续考更优质的高中和大学。但在此类心态下,热门小学和初中的门槛非常高,这也使得家长的教育压力非常大。另一方面,部分小学和初中又出现了招生困难现象(比如部分区域动拆迁后,周边入学的子女数量在减少)。此类现象导致了两个问题,即教育资源不均衡、生源不均衡。
教育领域的问题也传导到了房地产领域。以热点学区的数据进行分析。本报告挑选了大三林板块、张江板块和黄浦区三个学区相对热的区域/板块进行分析。其中大三林板块包括了前滩板块,其是2020年学区房炒作较多的新兴板块;张江板块本身是上海较为优质的近郊区学区板块;黄浦区则代表了上海教育资源丰富的主城区。其中大三林板块和张江板块选取了一手住宅数据,而黄浦区则选取了二手住宅数据。数据显示,2019年这三个区域/板块的价格比较稳定。而到了2020年尤其是二季度开始,这三个区域/板块的价格明显上涨,出现了学区炒作、一房难求、房价哄抬、预期不稳等乱象。
2020年下半年上海此类学区房区域或板块的价格走势,存在相应的风险和问题。此类风险尤其体现为其涨幅明显高于上海平均水平。根据克而瑞数据库监测的数据,2020年全年上海新建商品住宅成交均价为55994元/平方米,同比涨幅为2.5%。而以去年学区房炒作较多的大三林板块为例,其2020年全年新建商品住宅成交均价为99359元/平方米,同比涨幅为17.7%。类似涨幅明显偏大,说明价格虚高。若后续价格若下跌,则容易对购房者产生各类风险。

2021年学区房将降温
此次上海教改工作,将优质高中资源以名额分配的方式进行配置。一些冷门的、过去不为家长看好的初中,后续入读优质高中的机会大增。在“小升初”的机制下,也会传导到相关的小学择校过程中。通过这样一个机制,也真正使得此类小学和初中的生源质量改善。各类学校后续都可以享受更公平的招考机会,自然使得“哄抢好学区”的现象减少,进而促进相关学区房的价格降温。
2021年1月,上海市住建委等部门发布《关于促进本市房地产市场平稳健康发展的意见》。此次政策发布后,三个相对热的区域/板块都呈现了房价降温和趋稳的走势,进一步体现了政策的积极效应。而随着此次3月16日上海教委政策的出台,政策组合拳效应体现,热点区域的学区房有降温的迹象,各类虚高房价的现象也将继续减少。若配合上海五个新城建设等新政策,可以预计,十四五期间包括学区房在内的上海楼市,将呈现“炒作减少、房价趋稳、秩序规范”的特征。
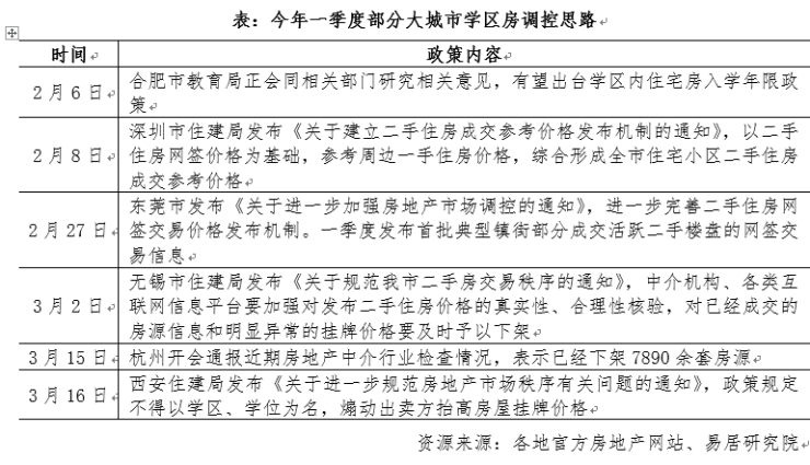
对于学区房在内的市场稳定工作,实际上也是今年全国各地房地产监管部门的重点工作。今年一季度,合肥、深圳、东莞、无锡、杭州、西安等城市都出台过各类政策,从各个角度各个渠道出发,积极稳定了学区房的价格和市场预期。此次上海教改政策也具有很强的示范效应,对于全国各地学区房降温的工作具有很好的启发意义。

理性择校、理性置业
上海此次教改政策的发布,精准、及时、务实,充分体现了当前各大城市政府部门解决问题的导向,社会反响很好。从这两年购房市场和择校情况来看,出现了很多不理性的现象。一窝蜂争抢所谓的好学校,造成了很多问题和矛盾。
排名前列、对教育政策理解不透彻,导致家庭教育出现各类问题,甚至影响了子女教育。
第二、盲目追捧学区房,但可能因为各种原因,不能就读意向学校。
第三、追涨的情绪下,导致学区房的购入成本很高,房价下跌后出现了亏损的问题。
此类问题势必需要解决,既需要政府层面进行机制或制度的设计,也需要家长或购房者心态的调整。因此,对于家长和购房者来说,在此类教改政策下,积极理解政策改革初衷即“教育资源均衡化”的改革思路,理性择校、理性置业变得很关键。
当前包括上海在内的各城市,将积极落实中央“房住不炒”精神、积极解决好大城市住房问题,作为改革发展的重要方向。房地产市场的健康可持续发展,需要社会各力量的支持和努力。包括房企、中介、代理机构等,应该为房地产市场的稳定发展发挥积极的作用。对于一些炒作房价、炒作学区的行为,也将面临更为严厉的打击。只有这样,持续平稳健康的房地产市场才能够真正得到建立。
来源:易居研究院智库中心
作者:严跃进
声明:本文由入驻焦点开放平台的作者撰写,除焦点官方账号外,观点仅代表作者本人,不代表焦点立场。
