涉建设工程分包合同纠纷 华谊兄弟王忠军收限制消费令
扫描到手机,新闻随时看
扫一扫,用手机看文章
更加方便分享给朋友
华谊兄弟回应王忠军限高令:沟通不畅误会,消费限制令已解除
澎湃新闻记者 揭书宜
来源:澎湃新闻
4月28日,对于董事长王忠军被限制高消费一事,华谊兄弟(300027)回应澎湃新闻表示:相关公司不存在有能力但拒不履行的情形,是由双方信息沟通不充分不及时而产生的误解。目前问题已消除,相关消费限制令已解除。法院等相关公开信息正在更新中。
天眼查数据显示,4月20日,华谊影城(苏州)有限公司新增一条限制消费令信息,案号(2021)苏0591执2557号,限制消费人员为华谊影城(苏州)有限公司及其法定代表人王忠军。执行标的均为235290元,执行法院为苏州工业园区人民法院。该限制消费令关联案件为谢国良与华谊影城(苏州)有限公司,苏州工业园区鲁代古建筑有限公司等相关建设工程分包合同纠纷。
涉合同纠纷 华谊王忠军收限制消费令
中国执行信息公开网显示,4月27日,华谊影城(苏州)有限公司新增一条限制消费令,案号为(2021)苏0591执2557号,限制消费人员为华谊影城(苏州)有限公司及公司法定代表人王忠军。
截图来源:中国执行信息公开网
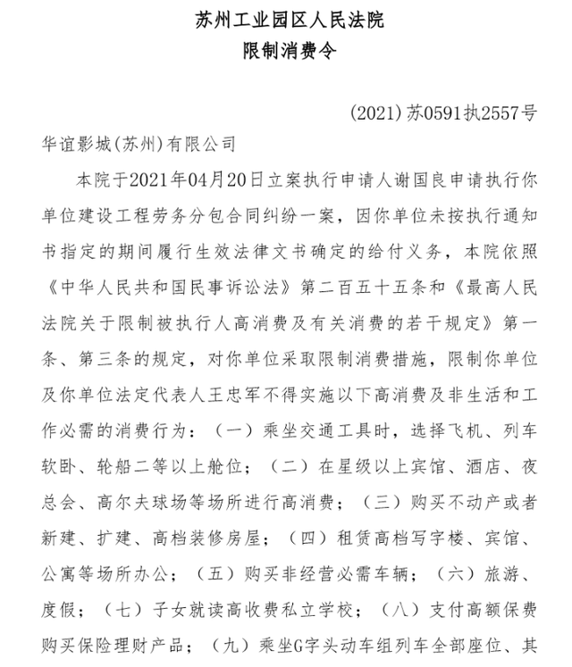
据了解,苏州工业园区人民法院于2021年4月20日,立案执行申请人谢国良申请执行华谊影城(苏州)有限公司建设工程劳务分包合同纠纷一案,因公司未按执行通知书指定的期间履行生效法律文书确定的给付义务,苏州工业园区人民法院依照《中华人民共和国民事诉讼法》第二百五十五条和《较高人民法院关于限制被执行人高消费及有关消费的若干规定》排名前列条、第三条的规定,对华谊影城(苏州)有限公司采取限制消费措施。
限制华谊影城(苏州)有限公司及公司法定代表人王忠军不得实施以下高消费及非生活和工作必需的消费行为:(一)乘坐交通工具时,选择飞机、列车软卧、轮船二等以上舱位;(二)在星级以上宾馆、酒店、夜总会、高尔夫球场等场所进行高消费;(三)购买不动产或者新建、扩建、高档装修房屋;(四)租赁高档写字楼、宾馆、公寓等场所办公;(五)购买非经营必需车辆;(六)旅游、度假;(七)子女就读高收费私立学校;(八)支付高额保费购买保险理财产品;(九)乘坐G字头动车组列车全部座位、其他动车组列车一等以上座位等其他非生活和工作必需的消费行为。
天眼查显示,华谊影城(苏州)有限公司成立于2011年7月12日,注册资本为10.5亿元,法定代表人为王忠军。公司经营范围包括:利用影视拍摄场地组织策划文化娱乐活动及相关拍摄服务;文化艺术交流策划、展览展示服务、商业配套设施的开发及相关运营管理;酒店管理;自有房产、游乐设备的租赁与管理;房地产开发经营等。


截图自中国执行信息公开网
声明:本文由入驻焦点开放平台的作者撰写,除焦点官方账号外,观点仅代表作者本人,不代表焦点立场。
