安全生产|烟台市公开曝光12家建筑安全问题隐患企业
烟台搜狐焦点 2021-06-02 10:01:05
用手机看
扫描到手机,新闻随时看
扫一扫,用手机看文章
更加方便分享给朋友
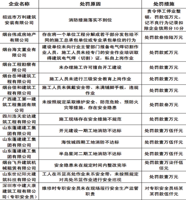
近期,市建筑安全生产指挥部对12家存在问题隐患的企业进行了查处。现予以公开曝光。 烟台市安全生产总指挥部办公室 来源:水母网
近期,市建筑安全生产指挥部对12家存在问题隐患的企业进行了查处。现予以公开曝光。
烟台市安全生产总指挥部办公室

来源:水母网
声明:本文由入驻焦点开放平台的作者撰写,除焦点官方账号外,观点仅代表作者本人,不代表焦点立场。
