办好为民实事 芝罘区年底再有3处社区食堂运营
烟台搜狐焦点 2020-07-23 10:34:38
用手机看
扫描到手机,新闻随时看
扫一扫,用手机看文章
更加方便分享给朋友
新闻发布会现场 大众网·海报新闻 记者 崔荔媛 烟台报道 7月21日上午,芝罘区人民政府新闻办公室召开新闻发布会,公布了2020年芝罘区308件为民服务实事的具体内容,其中一项就是建设市民社区食堂、打造社区食堂及便民配餐点。 据了解,芝罘区将在东山街道再打造一处规模化社区市民食堂,解
新闻发布会现场
大众网·海报新闻 记者 崔荔媛 烟台报道
7月21日上午,芝罘区人民政府新闻办公室召开新闻发布会,公布了2020年芝罘区308件为民服务实事的具体内容,其中一项就是建设市民社区食堂、打造社区食堂及便民配餐点。
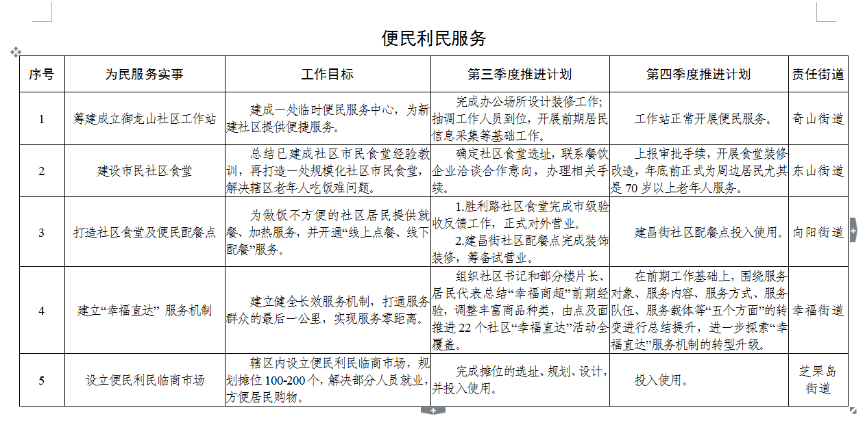
据了解,芝罘区将在东山街道再打造一处规模化社区市民食堂,解决辖区老年人吃饭难问题。此外,还将为做饭不方便的社区居民提供就餐、加热服务,并开通“线上点餐、线下配餐”服务。
同时,芝罘区向阳街道胜利路社区食堂将在第三季度完成市级验收反馈工作,正式对外营业;向阳街道建昌街社区配餐点将在第三季度完成装饰装修,筹备试营业,在第四季度正式投入使用。截至目前为止,烟台全市已建成运营市民社区食堂38处。
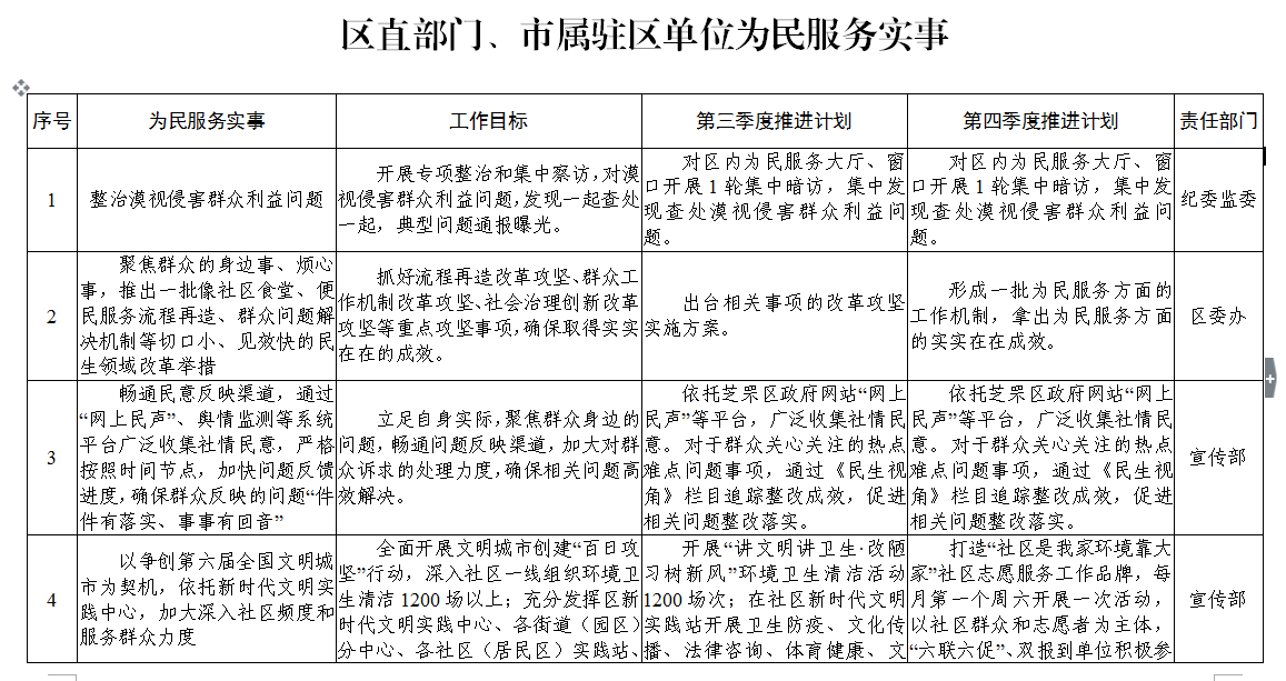
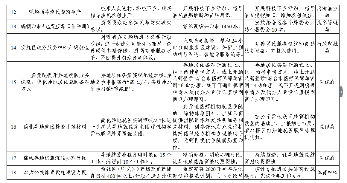
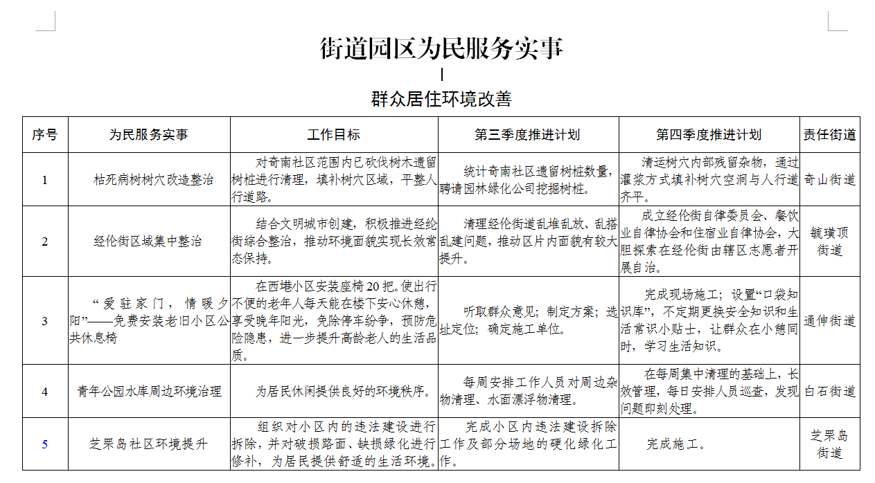
》》》附件:《芝罘区区直部门、市属驻区单位为民服务实事事项》和《街道园区为民服务实事》









来源: 大众网
声明:本文由入驻焦点开放平台的作者撰写,除焦点官方账号外,观点仅代表作者本人,不代表焦点立场。
